Back to Results

SYDNEY 36

Built by Sydney Yachts (AUS) • Designed by Murray Burns Dovell
Sign in to add to Favorites
SYDNEY 36 - Photo
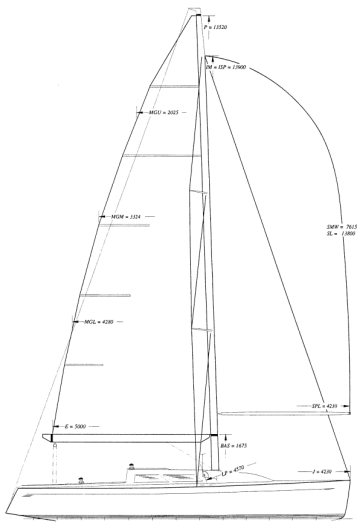
SYDNEY 36 - Drawing

General Information

Hull Type: Fin w/bulb & spade rudder
Rigging Type: Masthead Sloop
Construction: FG w/ sandwich
First Built: 1998
Last Built: 2008

Dimensions

Length Overall (LOA): 11.00 m
Length Waterline (LWL): 9.75 m
Beam: 3.43 m
Draft (Max): 2.31 m

Weight & Ballast

Displacement: 4,751 kg

Sail Plan

Foresail Area: 31.97 m²
Mainsail Area: 31.05 m²
Total Sail Area (calculated): 63.02 m²
Sail Area (reported): 62.99 m²
I (Fore Triangle Height): 15.06 m
J (Fore Triangle Base): 4.25 m
P (Mainsail Hoist): 13.18 m
E (Boom Length): 4.71 m

Engine & Systems

Engine Type: Diesel

Performance Ratios

Hull Speed: 7.58 knots
SA/Displacement (Calculated): 22.30
SA/Displacement (Reported): 22.74
Displacement/Length: 142.71
Comfort Ratio: 19.40
Capsize Screening: 2.06
S-Number: 4.27

Notes

A highly 'recycled' design with many variants.